Make a solar powered LED light - solder, assemble and test.
Schedule
Sat Nov 29 2025 at 10:30 am to 12:30 pm
UTC+00:00Location
Clements Hall | York, EN
About this Event
Whether you have soldered before or new to soldering, this event will be good for improving your skills or learning to solder from scratch.
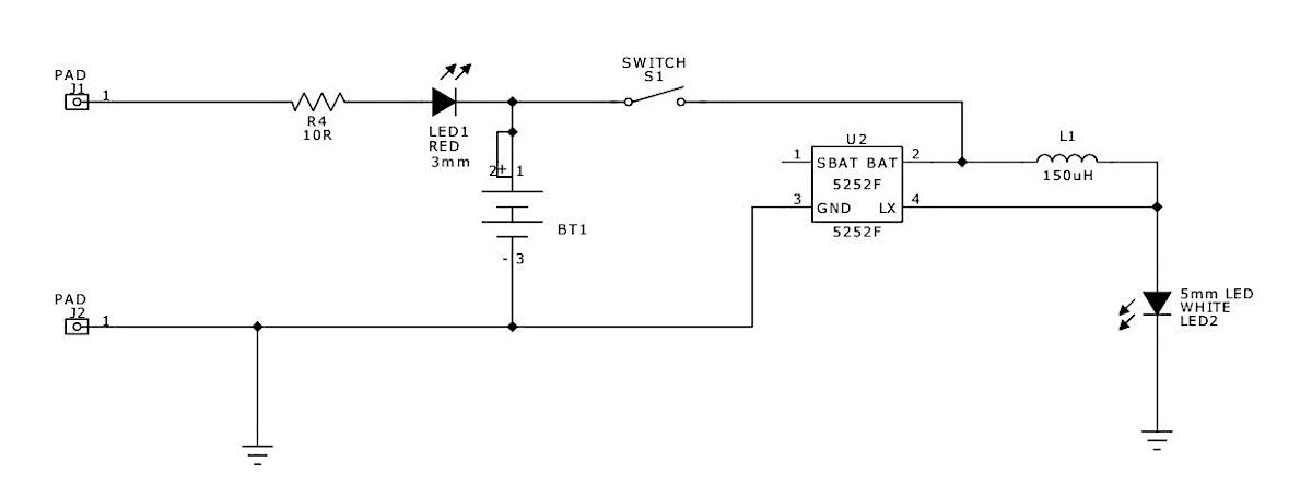
All tools, such as soldering iron, fume extractor, solder, snips and pliers will be provided. You will start off with some practice soldering and then move onto making your solar powered light from a supplied kit of parts. Your work will be monitored at every stage by an experienced electronic engineer.
You will have the option of making a key fob or a light to go inside a used Gu pot or jam jar. We will provide the Gu pot and jam jars and all the fixings to complete the project.
At the end of the session, you will be the proud owner of a solar powered light that you will have built yourself.
Note: If the attendee is between 14 and 18 years of age, they must be accompanied by a parent or guardian. This course is not suitable for under 14s.
Where is it happening?
Clements Hall, Nunthorpe Road, York, United KingdomEvent Location & Nearby Stays:
GBP 28.00



















